1
/
/
6
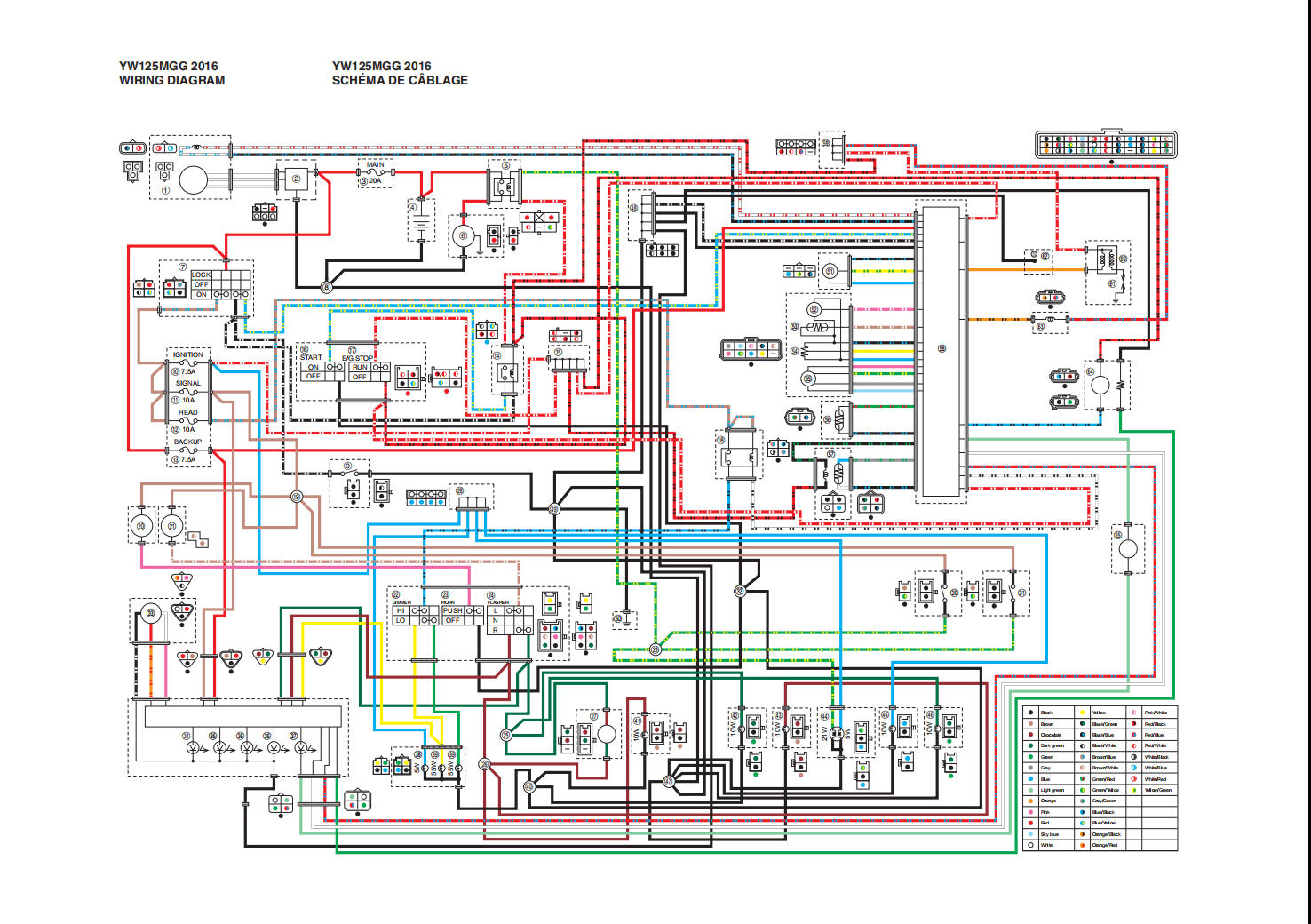
適用於雅马哈2016 bws125维修手冊資料英文和简体中文全车线路图故障代码分析扭矩维修DIY工具
適用於雅马哈2016 bws125维修手冊資料英文和简体中文全车线路图故障代码分析扭矩维修DIY工具
常规价格
$5.99 USD
常规价格
$8.99 USD
促销价
$5.99 USD
结账时计算的运费。
介绍
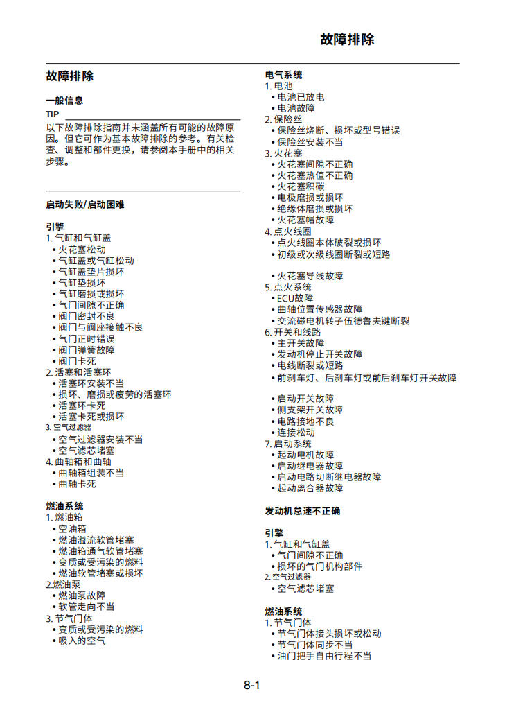
本資料主要供经过培训的技术人员在设备齐全的车间使用。但是,它包含足够的细节和基本信息,因此对希望执行自己的基本维护和 维修工作的车主很有用。只有在车主拥有完成作业所必需的手工和特殊维修工具的情况下方可工作。
必须具备基本的机械知识,包括正确使用工具和车间程序,才能令人满意地进行维护和修理工作。
格式:PDF
语言:简体中文和英语
页数:292
英语原版和中文翻译两份一起发送
数量
无法加载取货服务可用情况

Regarding Payment&Shipping 關於付款&發貨
- All the maintenance manuals available for sale on this website have been uploaded to the cloud storage. After you place an order and make payment, the page will provide a download link. At the same time, the email address you filled in when submitting the order will also receive an email reminder of the download link.
本網站所有在售的維修手冊已經上傳到網盤,你下單付款後頁面會提供下載連結,同時你提交訂單時候填寫的郵箱地址也會收到下載連結的郵件提醒。
-
Shipping Policy 運輸政策